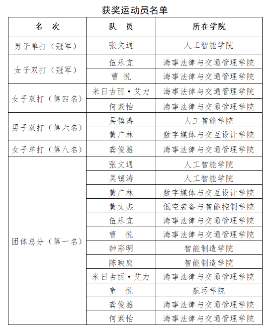
2025年11月21至23日,广东省大学生匹克球锦标赛在东莞理工学院体育馆举行。广航院匹克球队表现出色,荣获甲组团体总分第一名,同时夺得男单及女双两枚金牌。

此次比赛由广东省教育厅指导,广东省学生体育艺术联合会主办。来自全省54所高校的796名运动员、教练员齐聚赛场。相较2024年,本届锦标赛参赛人员及比赛场次均有显著增长,竞争更加激烈。在比赛中,我校12名队员在教练邵春平、领队洪熙尧带领下,参加了甲组7个项目的比赛,凭借出色的团队协作和精湛的球技,一路过关斩将,悉数进入前十六强,其中,男单选手张文通,女双选手伍乐宜、曹悦勇夺男单、女双金牌。


匹克球队此次在省赛再次取得骄人成绩,得益于学校对该项目的持续投入与保障、运动队的科学训练以及拼搏精神的打造。队员们凭着过硬的技术敢打敢拼,在连续高强度比赛中稳定发挥,尽显强队风采。展望未来,体育学院将以匹克球项目为载体,进一步加强以匹克球为代表的竞赛队伍建设,将其作为展现学校精神风貌、提升学生综合素质的重要平台。同时,持续加强相关课程建设与项目推广力度,为校园体育文化的蓬勃发展注入持久动力。
初审:邵春平
复审:张利超
终审:王 峰